简体版
|
繁体版
支持IPv6
无障碍
集
网站首页
信息公开
政策法规
机关党建
专题专栏
互动平台
26731523
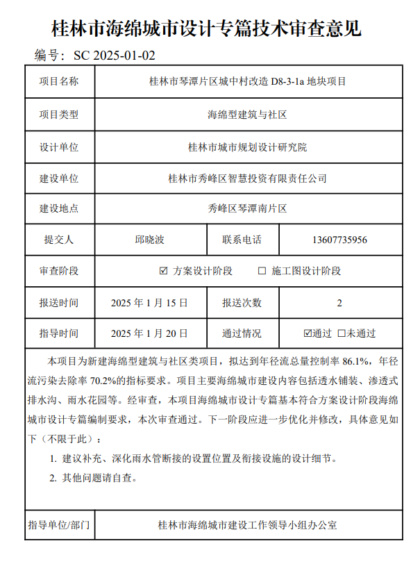
【技术审查】桂林市琴潭片区城中村改造项目D8-3-1a地块海绵城市设计专篇技术审查意见
20
市住房和城乡建设局
市住房和城乡建设局
2025-01-22
245184
技术审查
当前位置:
首页
>
专题专栏
>
海绵城市建设
>
技术审查
【技术审查】桂林市琴潭片区城中村改造项目D8-3-1a地块海绵城市设计专篇技术审查意见
2025-01-22 15:00 来源:市住房和城乡建设局 作者:市住房和城乡建设局
我要收藏
公共资源调用站点
文章分享
分享
微信
头条
微博
空间
qq
【字体:
大
中
小
】
打印
桂林市琴潭片区城中村改造项目D8-3-1a地块海绵城市设计专篇技术审查意见.pdf
文件下载:
关联文件: