简体版
|
繁体版
支持IPv6
无障碍
集
网站首页
信息公开
政策法规
机关党建
专题专栏
互动平台
26731350
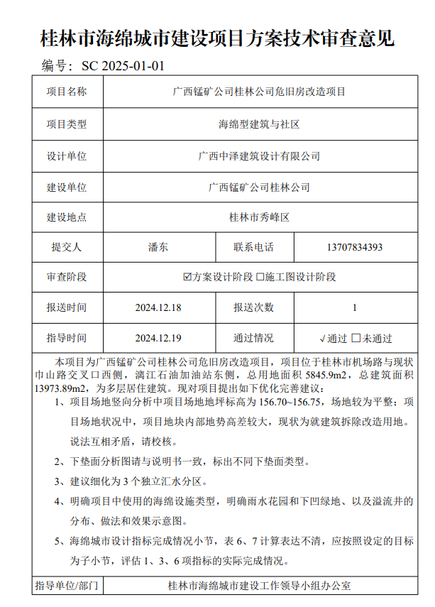
【技术审查】广西锰矿公司桂林公司危旧房改造项目海绵城市设计专篇技术审查意见
20
市住房和城乡建设局
市住房和城乡建设局
2025-01-02
245184
技术审查
当前位置:
首页
>
专题专栏
>
海绵城市建设
>
技术审查
【技术审查】广西锰矿公司桂林公司危旧房改造项目海绵城市设计专篇技术审查意见
2025-01-02 16:30 来源:市住房和城乡建设局 作者:市住房和城乡建设局
我要收藏
公共资源调用站点
文章分享
分享
微信
头条
微博
空间
qq
【字体:
大
中
小
】
打印
广西锰矿公司桂林公司危旧房改造项目海绵城市设计专篇技术审查意见.pdf
文件下载:
关联文件: